春节假期结束啦
假期中应酬不断
各种聚会打破了平时的生活习惯
烟、酒、鱼、肉摄入过多
身体来不及消化这些“营养”
潜在的高血压、高血脂等疾病
就会悄悄来拜访
怎么办

健康体检约起来
新春健康约“惠”
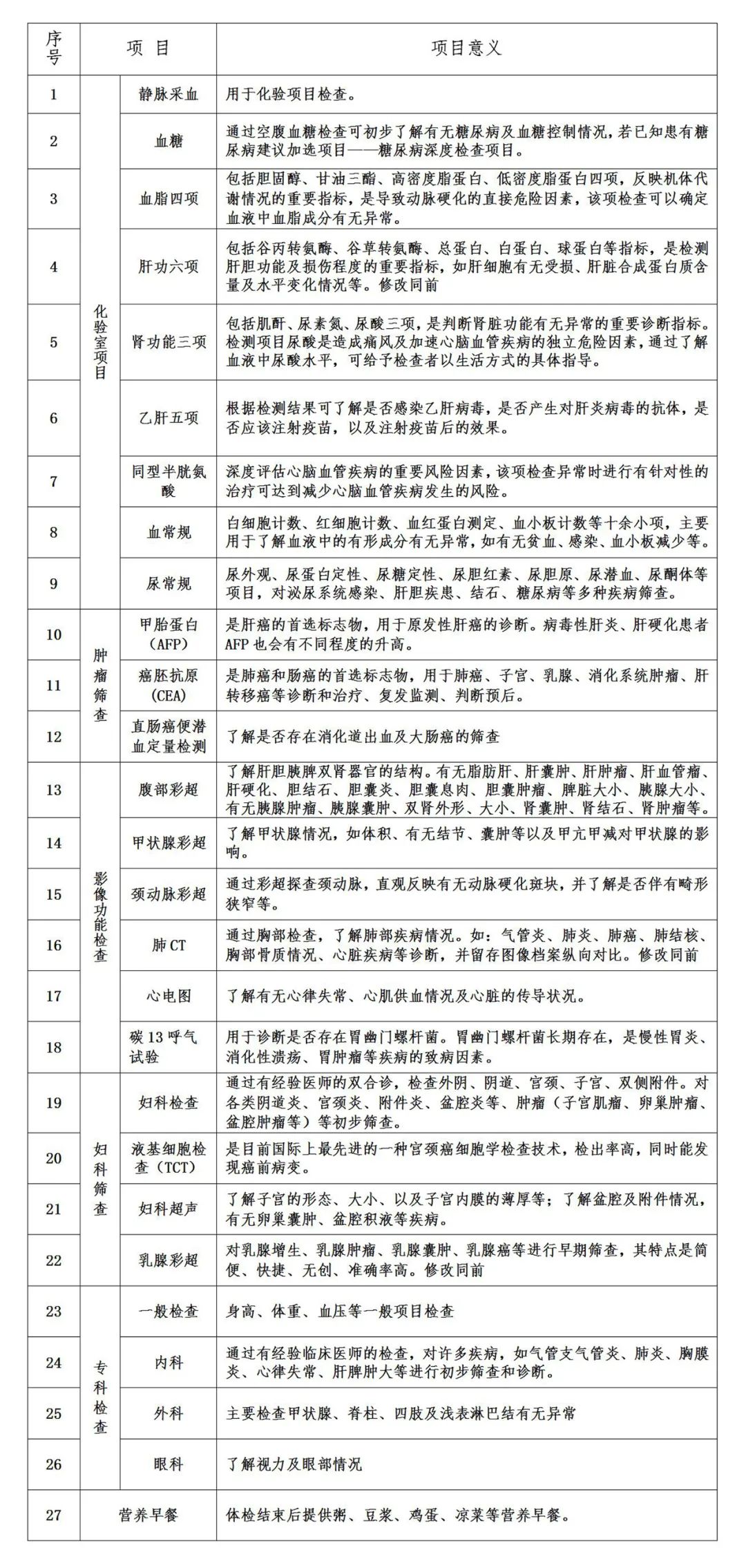
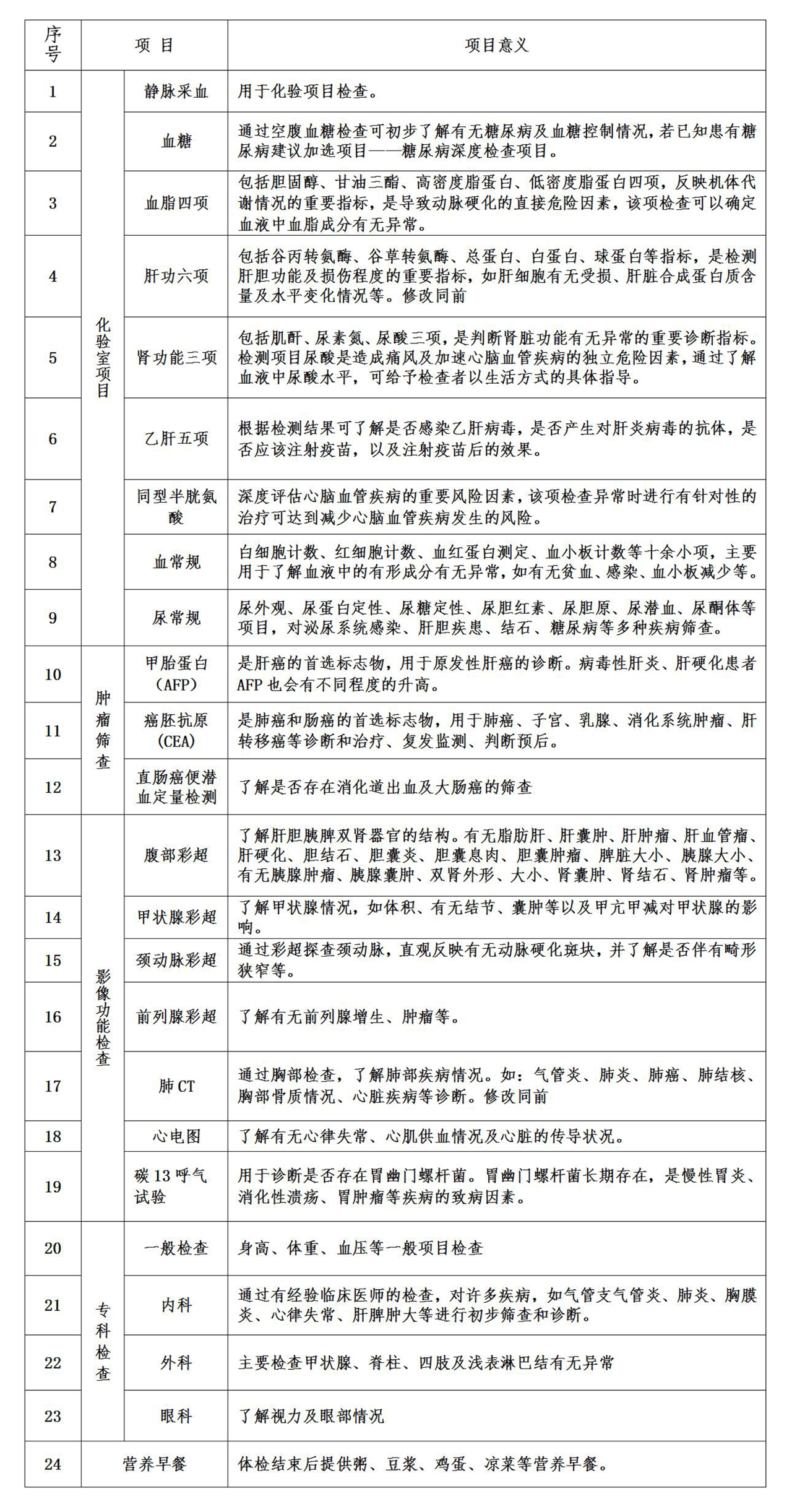
针对春节期间不规律饮食、作息和情绪变化可能导致疾病发生问题,河北省第八人民医院(河北省老年病医院)体检中心特别推出新春健康约“惠”暖心行动。
2月19日-2月29日,健康女士、健康先生体检套餐八折优惠!
及时健康体检,提早发现问题,尽早对身体进行调理,让健康与我们常伴!
健康女士 套餐价:1431元

健康先生 套餐价:1124元

贴心提醒:
1.请携带本人身份证,到体检登记处办理。
2.请按照指引单提示逐项检查,不要漏检,以免影响体检结论。
3.体检前3天,请尽量保持清淡饮食,勿饮酒,避免剧烈运动及使用对肝肾功能有影响的药物。
4.如需进行采血、腹部彩超等空腹项目的检查,请保持空腹8-12小时。
5.如有糖尿病、高血压、心脏病、哮喘等慢性疾病,请将平时服用的药物携带备用,受检日建议不要停药。
6.请不要佩戴金属饰物(X光检查前应除下上身佩带的金属性物品);体检过程中注意保管好个人物品。
7.怀孕或备孕者,请预先告知医护人员,勿做X光检查。
8.月经期间,请勿进行尿液检查,待经期结束后3-5天再进行补检。
9.2周内服用抗生素及质子泵抑制剂等药物易导致C14/13呼气试验结果假阴性,建议停药2周后检测。
10.体检完毕,请到登记处完检签收, 以便结果汇总。
河北省第八人民医院(河北省老年病医院)是省直厅级干部保健定点体检机构、省直公务员定点体检机构、河北省职业健康检查机构,承担着全省的职业病健康体检任务,可以为厂矿、学校、集团提供上门体检服务。体检中心秉承“科学化、人性化、关爱式”优质服务理念,提供“健康体检、健康管理”一站式服务,为社会各界提供健康体检、特需查体、医疗保健咨询、健康教育及全面健康管理服务。
河北省第八人民医院(河北省老年病医院)竭诚欢迎大家的到来,我们为您的健康保驾护航。
咨询热线:0311-89892683 0311-89892692